
Total : 43, Now : 4 / 5 page
![]() |
Study on Aeroelastic Analysis Technique for Aircraft with High Aspect Ratio Flexible Wing
|
![]() |
System Identification and Control Design of a Smart Hybrid Helicopter Rotor
|
|
기판 Sheet shape의 가공공정 영향 모델링 기법 개발
|
|
![]() |
|
![]() |
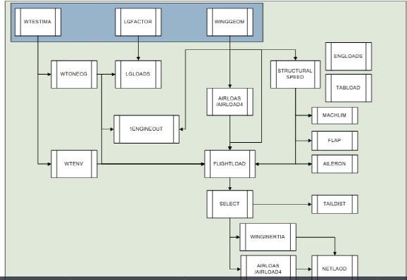
Analysis on the loads for normal, utility, acrobatic, and commuter airplanes
|
![]() |
Development of Comprehensive Analysis Program for Rotor System
|
![]() |
Study on the Vibration Characteristics of a High-Speed Flight Vehicle
|
![]() |
Study on Vibration Reduction of Rotorcrafts using Hybrid Active Rotor Blades
|
![]() |
Study of a Rotorcraft Preliminary Design Optimization Framework
|
![]() |
Development of the Rotor System Load Analysis Program
|